大红鹰dhy(中国)
全部
标题
内容
大红鹰dhy(中国)
集团概况
集团简介
领导团队
群团组织架构
集团荣誉
建设资质
交通建设
企业开展
新闻中心
企业文化
依法治企
党建群团
党群工作
党史学习教育
所属企业
您现在的位置:
大红鹰dhy(中国)
>> 招标采购 >> 正文
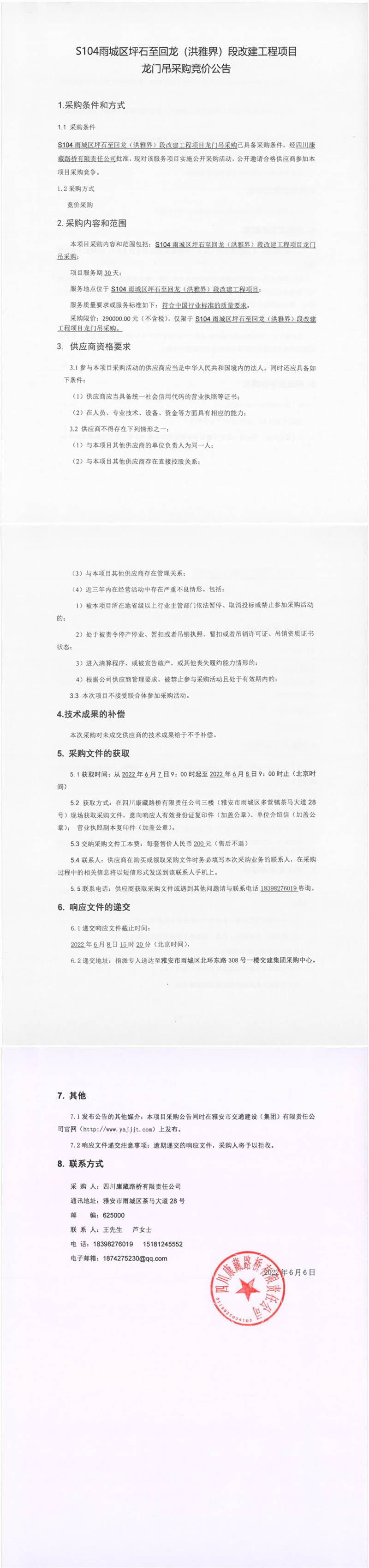
四川康藏路桥有限责任公司S104雨城区坪石至回龙(洪雅界)段改建工程项目龙门吊采购竞价公告
【发布日期:2022-06-06】
【字号:
大
中
小
】 【
关闭此页
】
上一篇
:
四川康藏路桥有限责任公司G318线成都界至雨城段新改建项目临建工程实验室板房材料及安装采购竞价公告
|
下一篇
:
四川康藏路桥有限责任公司成雅高速金鸡关互通服务区项目(雨名快速通道)TJ2标段汽车吊租赁采购竞价公告
版权所有 雅安市交通建设(集团)有限责任公司
地址:雅安市雨城区北环东路306号 集团公司办公室电话:0835-5897853
技术支持:北纬网(0835-2350262) 蜀ICP备18001252号 川公网安备 51180202511905号
分享按钮